دفتر مجله
| ردیف |
عنوان خدمت |
فرآیند خدمت |
مستندات مورد نیاز |
مسئول ارائه خدمت |
تلفن مسئول |
مدت زمان انجام خدمت |
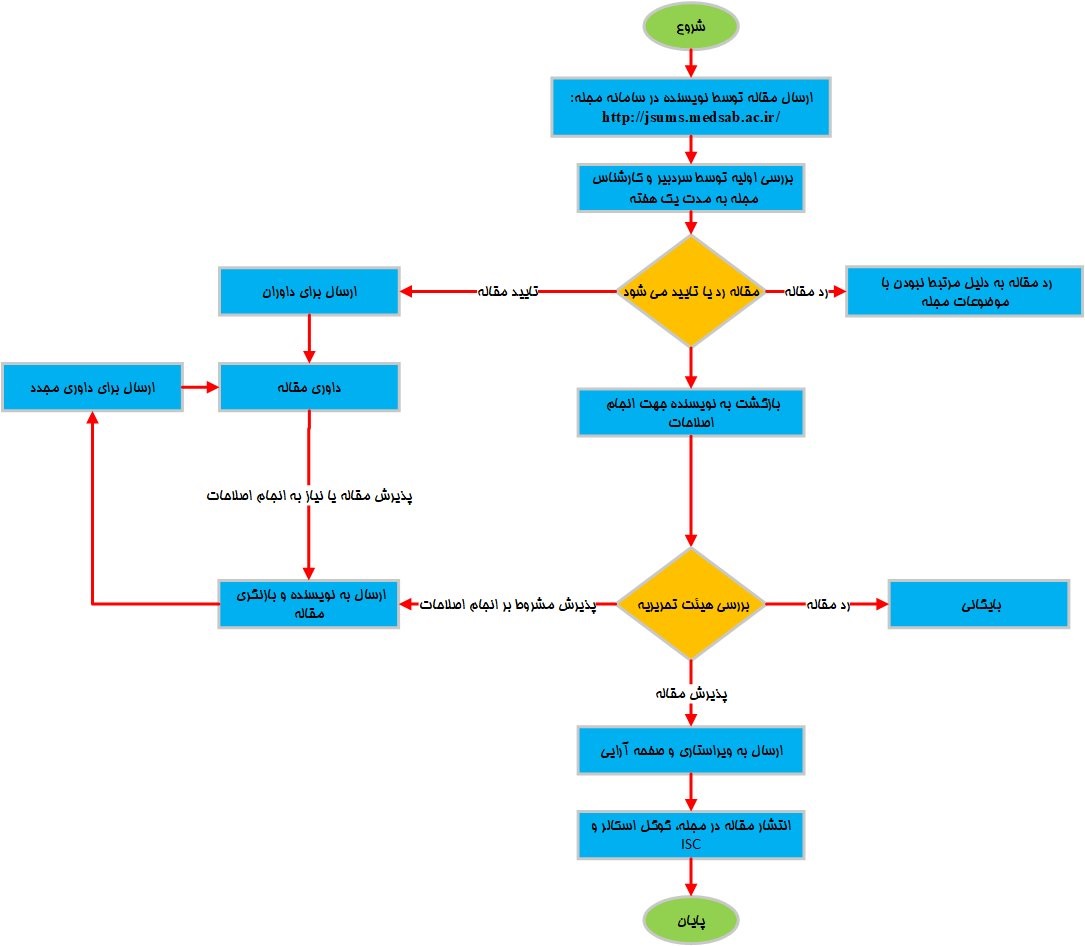
| ۱ | فرایند پذیرش و انتشار مقاله | فرایند | مشخصات و فایلهای مقاله که در سایت بارگزاری میشوند | سیداحسان سیدان | 44018122 44018145 | 10 ماه |
| ۲ |
انتخاب حالت کور رنگی
سرخ کوری سبز کوری آبی کوری سرخ دشوار بینی سبز دشوار بینی آبی دشوار بینی تک رنگ بینی تک رنگ بینی مخروطیتغییر اندازه فونت:
تغییر فاصله بین کلمات:
تغییر فاصله بین خطوط:
تغییر نوع موس:
تغییر نوع فونت:
تغییر رنگ ها:
رنگ اصلی:
رنگ دوم:
رنگ سوم: